Lawdp Feed in Tariff Rd 2
Feed-In Tariff (FIT)
By Sustainable Energy Development Authority
(SEDA) Malaysia
- About FiT
- Renewable Resources
- Feed-In Tariff (FiT) Rates
- RE Quota
- Grid Parity & Displaced Cost
- FiAH Listing
- e-Bidding
About FiT
overview-of-the-fit-system
transparent
600
#5ca2d5
-
FEED-IN TARIFF (FIT)
Malaysia's Feed-in Tariff (FiT) system obliges Distribution Licensees (DLs) to buy from Feed-in Approval Holders (FIAHs) the electricity produced from renewable resources (renewable energy) and sets the FiT rate. The DLs will pay for renewable energy supplied to the electricity grid for a specific duration. By guaranteeing access to the grid and setting a favourable price per unit of renewable energy, the FiT mechanism would ensure that renewable energy becomes a viable and sound long-term investment for companies industries and also for individuals.
Key terminologies in Feed-In Tariff :
The passing of the RE and SEDA Acts 2011 in April 2011 did not happen by chance. Introduction of the feed-in tariff (FiT) to Malaysia began as early as 2004, and in 2011, the years of effort finally culminated in the passing of the two laws related to sustainable energy. The result is the dawn of a new era for Malaysia in a move towards achieving energy autonomy and mitigating climate change. The milestones leading to the implementation of the FiT are as follows (in chronological order) :
February 2004
The Malaysia Building Intergrated Photovoltaic (MBIPV) Project* submitted a brief document to UNDP/GEF which introduced the feed-in tariff as one of the possible renewable energy policies for consideration.
June 2005
The MBIPV Project organized a high level meeting and study mission to Germany & Netherlands to enhance the understanding of feed-in tariff, especially in Germany.
September 2005
The MBIPV Project conducted a seminar on "Policy & Financial Frameworks Promoting Sustainable Photovoltaic Markets" whereby the FiT was discussed as a viable renewable energy policy for Malaysia.
May 2006
The MBIPV Project submitted a proposal on the Clean Energy Fund to the then Ministry of Energy, Water and Communications (KTAK).
July 2006
The MBIPV Project completed a report entitled "International Review of Regulatory Schemes For PV" which included a comprehensive report on the FiT.
January 2008
The MBIPV Project presented to the National Steering Committee (NSC) a "Best Policy for RE/PV in Malaysia" which emphasized the FiT.
August 2008
The MBIPV Project provided support to KTAK officials to give a special briefing to YB Minister Dato' Shaziman Mansor (then Minister of KTAK) on the FiT.
October 2008
The MBIPV Project prepared a report entitled Independent Policy, Regulatory & Financial Analysis for the Ministry of Energy, Water and Communications (KTAK) to further consider the feed-in tariff.
November 2008
The MBIPV Project prepared a report on "Photovoltaic (PV) Policy Recommendations for Malaysia" which emphasized the FiT. The report was submitted to KTAK and the FiT was subsequently approved by Jawatankuasa Perancangan Pelaksanann Pembekalan Electrick dan Tarif (JPPPET).
December 2008
The MBIPV Project organized a high level workshop on the FiT. The MBIPV Project also presented before the NSC an "RE Roadmap" which highlighted the FiT as the key driver of the roadmap.
February 2009
The MBIPV Project provided support to KTAK officials to give another special briefing to YB Minister Dato' Shaziman Mansor on the FiT.
April 2009
The MBIPV Project submitted to the Ministry of Energy, Green Technology and Water (KeTTHA) a report on "RE Policy and Action Plan".
May 2009
The MBIPV Project presented the "RE Policy & Action Plan" to the NSC which highlighted the need for an RE Law in order to implement the FiT more effectively.
April 2010
Cabinet approved the National RE Policy
June 2010
FiT incorporated into the 10th Malaysia Plan (chapter 6).
October 2010
FiT incorporated into the National Budget 2011 (paragraph 34) and Economic Transformation Programme (chapter 6).
Renewable Resources
What are the Renewable Resources ?
"Renewable resources" means the recurring and non-depleting indigenous resources or technology as set out in the first column of the Schedule of the RE Act 2011. The list of renewable resources covered by the FiT includes the following :
renewable-resources
transparent
600
#5ca2d5
Biomass is defined as non-fossilised and originating from indigenous plants animals and micro-organisms including but not limited to products biodegradable organic material by-products residues and waste from agriculture industrial and municipal wastes originating from Malaysia.
Electrical power can be generated by burning biomass which will burn. Burning biomass produces many of the same emissions as burning fossil fuels. However, growing biomass captures carbon dioxide out of the air, so that the net contribution of the cycle to global atmospheric carbon dioxide levels is zero. Although fossil fuels have their origin in ancient biomass, they are not considered biomass by the generally accepted definition because they contain carbon that has been out of the carbon cycle for a very long time. Their combustion therefore disturbs the carbon dioxide content in the atmosphere.
Sources of Biomass
Here are various biomass sources, which are a great source of energy that can be used for various applications :
Wood and waste wood: Wood is the most commonly used type of biomass. Since the earliest days the fuel being used for cooking and heating is the wood. Even at present wood as the biomass material is major source of energy in a number of developing countries.
Leaves of the plants: In the densely planted places lots of leaves fall from the trees. These can be dried, powdered and converted into small pieces, which can be used as the biomass fuel to generate heat or electricity.
Agricultural waste: Lots of waste materials obtained from the farms are a great source of biomass materials. Livestock waste can also be used to generate methane gas.
Municipal solid waste (MSW), also called urban solid waste, is a waste type that includes predominantly household waste (domestic waste) with sometimes the addition of commercial wastes collected by a municipality within a given area. They are in either solid or semisolid form and generally exclude industrial hazardous wastes. The term residual waste relates to waste left from household sources containing materials that have not been separated out or sent for reprocessing.
Biomass conversion technologies
Biomass power technologies convert renewable biomass fuels to heat and electricity using processes similar to those employed with fossil fuels. At present, the primary approach for generating electricity from biomass is combustion direct-firing. Combustion systems for electricity and heat production are similar to most fossil-fuel fired power plants. The biomass fuel is burned in a boiler to produce high-pressure steam. This steam is introduced into a steam turbine, where it flows over a series of turbine blades, causing the turbine to rotate. The turbine is connected to an electric generator. The steam flows over and turns the turbine. The electric generator rotates, producing electricity. This is a widely available, commercial technology. Combustion boilers are available in different designs, depending on application and biomass characteristics. The main options are to burn the biomass on a grate, or to fluidize the biomass with air or some other medium to provide even and complete burning.
Like coal, biomass can be a cumbersome fuel source because it is a solid. By converting biomass into a gas, it can then be made available for a broader range of energy devices. For example, biomass-sourced gas can be burned directly for heating or cooking, converted to electricity or mechanical work (via a secondary conversion device such as an internal combustion engine), or used as a synthetic gas for producing higher quality fuels or chemical products such as hydrogen or methanol. Gasifiers operate by heating biomass in an environment where the solid biomass breaks down to form a flammable gas. The biogas can be cleaned and filtered to remove problem chemical compounds. The gas can be used in more efficient power generation systems called combined cycles, which combine gas turbines and steam turbines to produce electricity.
Biogas is defined as a gas produced by the anaerobic digestion or fermentation of indigenous organic matter under anaerobic conditions including but not limited to manure sewage sludge municipal solid waste and biodegradable waste originating from Malaysia. Biogas technology refers to systems that designed to turn organic waste products into usable energy. Biogas typically consists mainly of methane, with a significant proportion of carbon dioxide, and smaller quantities of other gases such as nitrogen and hydrogen. The gases methane, hydrogen and carbon monoxide can be combusted. This energy release allows biogas to be used as a fuel in a gas engine to convert the energy in the gas into electricity and heat. Biogas is a renewable resources, so it qualifies for Feed in Tariff.
Biogas can be produced utilizing anaerobic digesters. A biogas plant can be fed with energy crops such as sludge municipal solid waste and biodegradable wastes. During the process, an air-tight tank transforms biomass waste into methane producing renewable energy that can be used for generated electricity.
Landfill gas is produced by wet organic waste decomposing under anaerobic conditions in a landfill. The waste is covered and mechanically compressed by the weight of the material that is deposited from above. This material prevents oxygen exposure thus allowing anaerobic microbes to thrive. This gas builds up and slowly released that can be used for heating, electricity, and many other operations that use any variation of an internal combustion engine.
By using biogas, many advantages arise. In future biogas could potentially help reduce global climate change. Normally, manure sewage sludge municipal solid waste and biodegradable waste that is left to decompose releases two main gases that cause global climate change such as nitrous dioxide and methane. Nitrous dioxide warms the atmosphere 310 times more than carbon dioxide and methane 21 times more than carbon dioxide. In addition, we can enjoy saving fossil fuels, protecting forests, enabling electricity production, and reducing air and water pollution
Small hydro is defined as the production of electricity by harnessing the power of flowing water from lakes, rivers, and streams. Small hydro is based on simple concepts. Moving water turns a turbine, the turbine spins a generator, and electricity is produced. Many other components may be in a system, but it all begins with the energy already within the moving water. Water power is the combination of head and flow. Both must be present to produce electricity. Consider a typical small hydro system. Water is diverted from a stream into a pipeline, where it is directed downhill and through the turbine (flow). The vertical drop (head) creates pressure at the bottom end of the pipeline. The pressurized water emerging from the end of the pipe creates the force that drives the turbine. More flow or more head produces more electricity. Electrical power output will always be slightly less than water power input due to turbine and system inefficiencies.
Head is water pressure, which is created by the difference in elevation between the water intake and the turbine. Head can be expressed as vertical distance (feet or meters), or as pressure, such as pounds per square inch (psi) or pascal (Pa) . Net head is the pressure available at the turbine when water is flowing, which will always be less than the pressure when the water is turned off (static head), due to the friction between the water and the pipe. Pipeline diameter has an effect on net head.
Flow is water quantity, and is expressed as "volume per time," such as cubic meters per second (m3/s), cubic feet per second (ft/s), or liters per minute (l/m). Design flow is the maximum flow for which your hydro system is designed. It will likely be less than the maximum flow of your stream (especially during the rainy season), more than your minimum flow, and a compromise between potential electrical output and system cost.
Measuring Head & Flow
Before you can begin designing your small hydro system or estimating how much electricity it will produce, you´ll need to make four essential measurements :
Head and flow are the two most important facts you need to know about your small hydro site. You simply cannot move forward without these measurements. Your site's head and flow will determine everything about your small hydro system; pipeline size, turbine type, rotational speed, and generator size. Even rough cost estimates will be impossible until you've measured head and flow.
When measuring head and flow, keep in mind that accuracy is important. Inaccurate measurements can result in a small hydro system designed to the wrong specs, and one that produces less electricity at a greater expense.
Solar photovoltaics offer consumers the ability to generate electricity in a clean, quiet and reliable way. Solar photovoltaic systems are comprised of photovoltaic cells, devices that convert light energy directly into electricity. Because the source of light is usually the sun, they are often called solar cells. The word photovoltaic comes from "photo," meaning light, and "voltaic," which refers to producing electricity. Therefore, the photovoltaic process is "producing electricity directly from sunlight." Photovoltaics are often referred to as PV.
PV cells convert sunlight directly into electricity without creating any air or water pollution. PV cells are made of at least two layers of semiconductor material. One layer has a positive charge, the other negative. When light enters the cell, some of the photons from the light are absorbed by the semiconductor atoms, freeing electrons from the cell's negative layer to flow through an external circuit and back into the positive layer. This flow of electrons produces electric current. To increase their utility, dozens of individual PV cells are interconnected together in a sealed, weatherproof package called a module. When two modules are wired together in series, their voltage is doubled while the current stays constant. When two modules are wired in parallel, their current is doubled while the voltage stays constant. To achieve the desired voltage and current, modules are wired in series and parallel into what is called a PV array. The flexibility of the modular PV system allows designers to create solar power systems that can meet a wide variety of electrical needs, no matter how large or small.
What do the terms watt (W), kilowatt (kW), and kilowatt-hour (kWh) represent ?
A watt (W) is a unit of power. A kilowatt (kW) is a thousand watts and a megawatt (MW) is a million watts. A watt-hour (Wh) is a unit of energy, or power multiplied by time. A kilowatt-hour (kWh) is a thousand watt-hours and a megawatt-hour is a million watt-hours (MWh). The electricity you purchase from the utility is measured in kilowatt-hours (kWh) and 1kWh is termed as 1 unit. Most single-family homes use 20 kWh or more per day. A refrigerator uses 1.2 kWh per day, and a computer uses 2.4 kWh per 8-hour workday.
What is BIPV ?
Building Integrated Photovoltaic (BIPV) is the buzz word used to describe multifunctional solar products that generate electricity while serving as construction materials. There is a large variety of BIPV products available in the market today. They are not only flexible in shape but can come in various colours and functions. BIPV can provide benefits and contribute to enhancing the attractiveness (or uniqueness) of a building's design.
How are BIPV systems used ?
BIPV systems can be aesthetically integrated into the building from the initial stages or retrofitted to an existing building. BIPV can be used as a: Roof, Façade, Skylight Atrium, Awning and etc.
Feed-In Tariff (FiT) Rates
In order to be entitled to sell renewable energy at the Feed-in Tariff (FiT) rate, a Feed-in Approval (FiA) will have to be applied to and granted by SEDA Malaysia. The application for the FiA can be done both manually or online via SEDA Malaysia's official website. Application forms will be made available on SEDA Malaysia's website and hard copies will be made available at SEDA Malaysia's office. There is no preferential treatment for FiA applications. Instead all FiA applications will be treated fairly and equally through a transparent application process. An online FiA application system will be made available.
-
The type of renewable resource used
Biomass (inclusive of municipal solid waste), biogas (inclusive of landfill/sewage), small hydro and solar photovoltaic. The rationale for selecting these renewable resources are based on proven technologies and technical potential under the local environment.
-
The installed capacitiy of the renewable energy (RE) installation
The maximum installed capacity of all eligible RE installations is 30MW unless special approval from the Minister is obtained. The FiT rate is lower as installed capacities increase, due to cost optimisation from economies of scale.
-
Whether the RE installation will meet any criteria entitling it to additional bonus FiT rates
Additional FiT rates will be given for those RE installations that meet the criteria entitling it to additional bonus FiT rates.
-
The date the RE installation is completed, connected to the grid and ready to produce RE for commercial sale
The FiT rates for all renewable resources (except for small hydropower) will decrease with time according to their respective annual degression rates. The degression occurs at the start of each new calendar year from 2013 onwards. The degressed or reduced FiT rate for each RE installation is determined by the applicable rate at the time of its FiT Commencement Date. Thus RE installations that are completed in later years will have a lower FiT rate. However, the rate will not be reduced any further once the FiT Commencement Date has been achieved. The basis of the degression rate is that the costs of the RE technologies just like any other technologies are expected to drop as the technologies mature. The degression rate therefore reflects the maturity and the existing cost reduction potential of all renewable resources (except for small hydropower).
RE Quota
In many countries where the FiT system is implemented, caps on RE installed capacities are highly discouraged as these caps limit RE growth and constrain its impact. The avoidance of such caps is possible in countries where electricity tariff is deregulated. However, in a regulated electricity market such as in Malaysia, the funding source for FiT is limited to a fixed percentage imposed on the utility's electricity revenue. Therefore, caps are essential to ensure that there will be adequate funds to make the FiT payments to RE generators. Once the electricity market in Malaysia is deregulated, or when FiT has been operating for a considerable period of time, then removal of the caps may be possible.
Capping is achieved by putting a capacity limit or quota for new feed-in approvals in respect of each renewable resource for 6-month windows over the next 3 years. The reason for the 6-month window frame is to limit the waiting period for the next available set of quotas to a maximum of 6 months.
The e-FiT system has been enhanced with a more user-friendly portal; displaying automatic real-time update of RE Quota on a separate RE Quota webpage. Please click the button to get the latest update of RE Quota available for any Feed-in Approval application.
Grid Parity & Displaced Cost
The feed-in tariff system in Malaysia is designed with the main objective of achieving grid parity. This will happen when fossil fuel subsidies are gradually removed and/or when all external costs of fossil fuel power generation are taken into consideration and/or when the generation of renewable energy (RE) becomes cheaper. Grid parity occurs when the cost of generating RE is equivalent (or lower) than the cost of generating electricity from conventional fossil fuels. Once grid parity is achieved, feed-in approval holders will be paid based on the prevailing displaced cost for the remaining effective period i.e. the remaining duration of their renewable energy power purchase agreements.
"Displaced cost" refers to the average cost of generating and supplying one kilowatt hour of electricity from resources other than renewable resources (i.e. fossil fuels) through the supply line up to the point of interconnection with the RE installation.
The formula for the calculating the displaced cost is as follows :
PDC = DC x ( 1 ± TRR )
Where PDC : Prevailing displaced cost, TRR : Rate of tariff revision in %
| RE Connection Point | Prevailing Displaced Cost (RM/kWh) | Prevailing Displaced Cost (RM/kWh) |
| Peninsular Malaysia | Sabah & Labuan | |
| These rules come into operation on1 May 2014 | ||
| High Voltage (from 50 kV to 230 kV) | Nil | 0.2100 |
| Medium Voltage (from 1 kV to 50 kV) | 0.2380 | 0.2200 |
| Low Voltage (less than 1 kV) | 0.3100 | 0.3000 |
| RE Connection Point | Prevailing Displaced Cost (RM/kWh) | Prevailing Displaced Cost (RM/kWh) |
| Peninsular Malaysia | Sabah & Labuan | |
| These rules come into operation on1 Dec 2011 | ||
| Medium Voltage (from 1 kV to 50 kV) | 0.1900 | 0.1900 |
| Low Voltage (less than 1 kV) | 0.2641 | 0.2641 |
e-Bidding
e-bidding
transparent
600
#5ca2d5
The FiT quota application via e-bidding was first introduced in 2018 with the focus on Biogas quota. This concept was then extended to include the Small Hydro quota in 2019 and the Biomass quota in 2021.
Coming into 2021, SEDA is launching the 4th e-bidding exercise for Biogas and the 3rd exercise for Small Hydro. In terms of Biomass, SEDA is pleased to announce that this renewable resource will undergo its inaugural FiT quota e-bidding exercise in 2021.
The objective of FiT quota e-bidding exercise is to facilitate the discovery of competitive FiT rate for each renewable energy (RE) generated by Biogas, Small Hydro, and Biomass through healthy competition between project bidders and developers.
Therefore, the e-bidding exercise was introduced and updated to enable easy access for both interested and qualified renewable energy project bidders and developers.
Information of the year 2022 FiT e-bidding is as follows:
| Renewable Resource | Quota Offered (MW) | Expected Commercial Operation (year) | Date & Time of E-Bidding | Maximum Installed Capacity Per Application (MW) |
| Small Hydropower | 127 | 2027 | 10:00am, 2nd August 2022 to 1:00pm, 23rd August 2022 | 10 |
| Biogas | 30 | 2025 | 10:00am, 9thAugust 2022 to 1:00pm, 23rd August 2022 | 5 |
| Biomass | 30 | 2025 | 10 |
Interested applicants can refer to information in the DOWNLOAD MATERIALS section and apply online via the e-FiT system (https://efit.seda.gov.my)
For further enquiries, kindly contact:
Name :En. Wong You Wei
Senior Assistant Director, Market Operations Division
E-mail : wongyw@seda.gov.my
Telephone : 03-8870 5913
Name :Pn. Nor Azlin binti Sharom
Assistant Director, Market Operations Division
E-mail : azlin@seda.gov.my
Telephone : 03-8870 5830
Name :Cik Asrati binti Abd Manan
Sr. Assistant Admin Officer, Market Operations Division
E-mail : asrati@seda.gov.my
Telephone : 03-8870 5831
Putrajaya, 24th August 2022
SEDA Malaysia is pleased to announce the list of eligible producers who have submitted their applications for the FiT quota of small hydropower, biomass, and biogas renewable resources through the e-Bidding process.
(More Info)
Putrajaya, 14th June 2022
SEDA Malaysia is pleased to announce the feed-in tariff ("FiT") quota application for biogas, biomass and small hydropower resources via e-bidding for the year 2022.
(More Info)
Putrajaya, 10th May 2022
SEDA Malaysia is pleased to announce the list of successful Eligible Producers in the Feed-in Tariff ("FiT") quota applications for biogas, biomass, and small hydropower resources under the e-bidding mechanism for the year 2021.
(More Info)
Putrajaya, 7th July 2021
SEDA Malaysia is pleased to announce the list of bidders who have successfully submitted their bids for biomass FiT quota under the e-bidding process which was held from 22nd June 2021 (10:00am) to 6th July 2021 (1:00pm).
(More Info)
Putrajaya, 1st July 2021
SEDA Malaysia is pleased to announce the list of bidders who have successfully submitted their bids for small hydro FiT quota under the e-bidding process which was held from 8th June 2021 (10:00am) to 29th June 2021 (1:00pm).
(More Info)
Putrajaya, 16th June 2021
SEDA Malaysia is pleased to announce the list of bidders who have successfully submitted their bids for biogas FiT quota under the e-bidding process which was held from 1st June 2021 (10:00am) to 15th June 2021 (1:00pm).
(More Info)
Putrajaya, 23rd Feb 2021
SEDA Malaysia is pleased to announce the details of quota release for Biogas, Biomass dan Small Hydro under the Feed-in Tariff (FiT) mechanism for the year 2021 as stated in the table below:
(More Info)
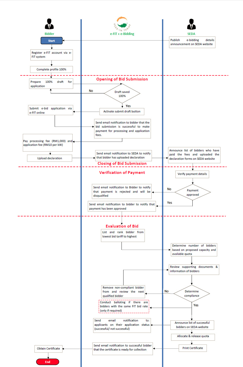
To learn on how you can take part in this e-Bidding, here are the e-Bidding workflow that you can refer:
martinezpatml1982.blogspot.com
Source: https://www.seda.gov.my/reportal/fit/
Post a Comment for "Lawdp Feed in Tariff Rd 2"